Správně má být anténní relé aktivní při RX.

Jedná se o staré diskusní téma: pokud je LNA umístěn poblíže antény, existují dvě verze jeho zapojení.

a) z historických důvodů se stále používá také zastaralé zapojení předzesilovače s "obcházecím" VF relé, které vede signál od antény k LNA, pokud je anténní relé vypnut, tedy pokud se vypne LNA, je Jediné kabelové vedení mezi transceiverem a anténou transparentní přes to obcházecí relé. Výhodou tohoto zapojení je možnost předzesilovač vypnout v případě silných signálů na pásmu. Používalo se proto zejména na krátkých vlnách, protože tam je parazitní kapacita mezi kontakty vf signálového relé výrazně menší, než na VKV pásmech, což zlepšuje jeho izolaci a zároveň je takové relé obvykle schopné přenášet signály o výkonu stovek Wattů, což je výkon, který z hlediska řádově nižšího útlumu šíření na KV je pro komunikaci většinou plně postačující. Zapojení má ovšem také jisté nevýhody: Především je to nezbytnost separátního vodiče mezi transceiverem (operátorským pracovištěm) a LNA. V případě jeho přerušení (třeba vaklající konektor CINCH) končí zábava a LNA (předzesilovač) odletí do křemíkového nebe. Separací mezi LNA a vysílacím výkonem o několik řádů vyšším, než je signálová úroveň zpracovaná LNA je pouze ono "obcházecí" relé. Stačí tedy milisekundové zpoždění v mechanice relé a všechna legrace končí. Dá se to sice částečně obejít staničním sekvencerem se zabudovaným zpožděním - blokuje vysílač, dokud se relé nepřepnou, ale zase to dohání k šílenství krátkovlnné enthusiasty, kteří by nejraději poslouchali protistanici i mezi vlastními telegrafními značkami. To je možné jen s využitím výkonových PIN diod - ale opět je to především jen záležitost KV.

b) zhruba od sedmdesátých let se prosazuje i jiný model zapojení LNA. Je to tak zvané "dvouvýfukové" zapojení. U LNA poblíže antény je jen jedno masivní koaxiální anténní relé, které má výstup "NO" připojen ke vstupu LNA. Anténní relé je tedy aktivní jen při příjmu. Naopak TX kabel je připojen do výstupu "NC", tedy vysílač dodává signál do antény přes anténní relé, které je v klidové (vypnuté) poloze. Anténní relé je napájeno z LNA (nebo DC výhybky na přijímacím kabelu) Přijímací kabel přivádí od operátorského pracoviště DC napětí po ovládání anténního relé a zároveň i napájení LNA. To vyžaduje separátní vstup přijímače (oddělený RX vstup transceiveru) a výhybku pro napájení relé a anténního relé (nebo upravený transceiver, či PA). Výhodou tohoto řešení je tzv. "multibandové" využití anténního systému (Výhoda i na KV). Je eliminován dodatečný vodič k napájení LNA. Zapojení není tak citlivé na zničení LNA při jakémkoli přerušení ovládání systému. V případě, že operátor potřebuje odepnutí zisku LNA, stačí vypnout LNA a tak přepnout i anténní relé u konkrétního LNA do TX polohy, což se dá využít při poruše - v takovém přijímači vede dolů k vysílači relativně silný TX kabel, který slouží pro RX i TX. a zachová provozuschopnost stanice. Samozřejmě, že i v tomto zapojení je na stanici potřebný sekvencer, aby eliminoval časové kolize s odezvou anténních relé, ale záležitost není tak kritická, jako ve verzi a)

Pokud tedy jste aktivní i na VKV pásmech 70cm a výše, doporučuji použít zapojení ve verzi b) Zapojení a) je "tradiční" a uplatní se zejména na KV, ovšem tam je použití LNA spíše neobvyklé. Proto je zapojení typu "dvouvýfuk" používané většinou i na 144MHz jako přechodovém pásmu mezi KV a VKV. (Hodnoceno podle toho, jak často se kde uplatňuje ionosférické šíření.)

 

Schema a) Jak se vyvarovat problému v případě systému s obcházecími relátky u LNA

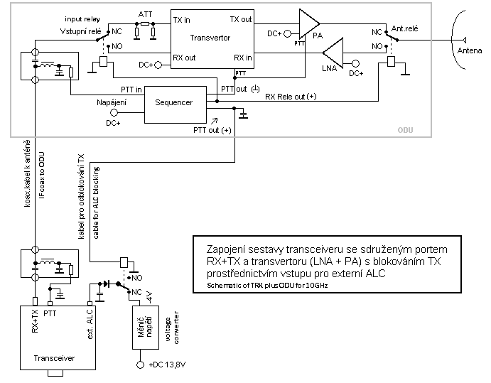
Schema b) systém  s "dvouvýfukovým" zapojení LNA

PS: pokud si pamatuji dobře, název "dvouvýfuk" jako první použil OK1CA, hi.